数码之家

 找回密码
 立即注册

QQ登录

只需一步,快速开始

微信登录

微信扫一扫,快速登录

搜索
查看: 21|回复: 0

[科技] OpenClaw入驻:深开鸿KaihongOS桌面版(X86)V5.0.1.50上线

[复制链接]
发表于 昨天 20:10 | 显示全部楼层 |阅读模式

爱科技、爱创意、爱折腾、爱极致,我们都是技术控

您需要 登录 才可以下载或查看,没有账号?立即注册 微信登录

x
深圳开鸿数字产业发展有限公司 CEO 王成录今日宣布,KaihongOS 桌面版(X86)V5.0.1.50 版本上线,带来了 OpenClaw 小龙虾。
IT之家附深开鸿 KaihongOS 桌面版(X86)V5.0.1.50 版本更新内容如下:
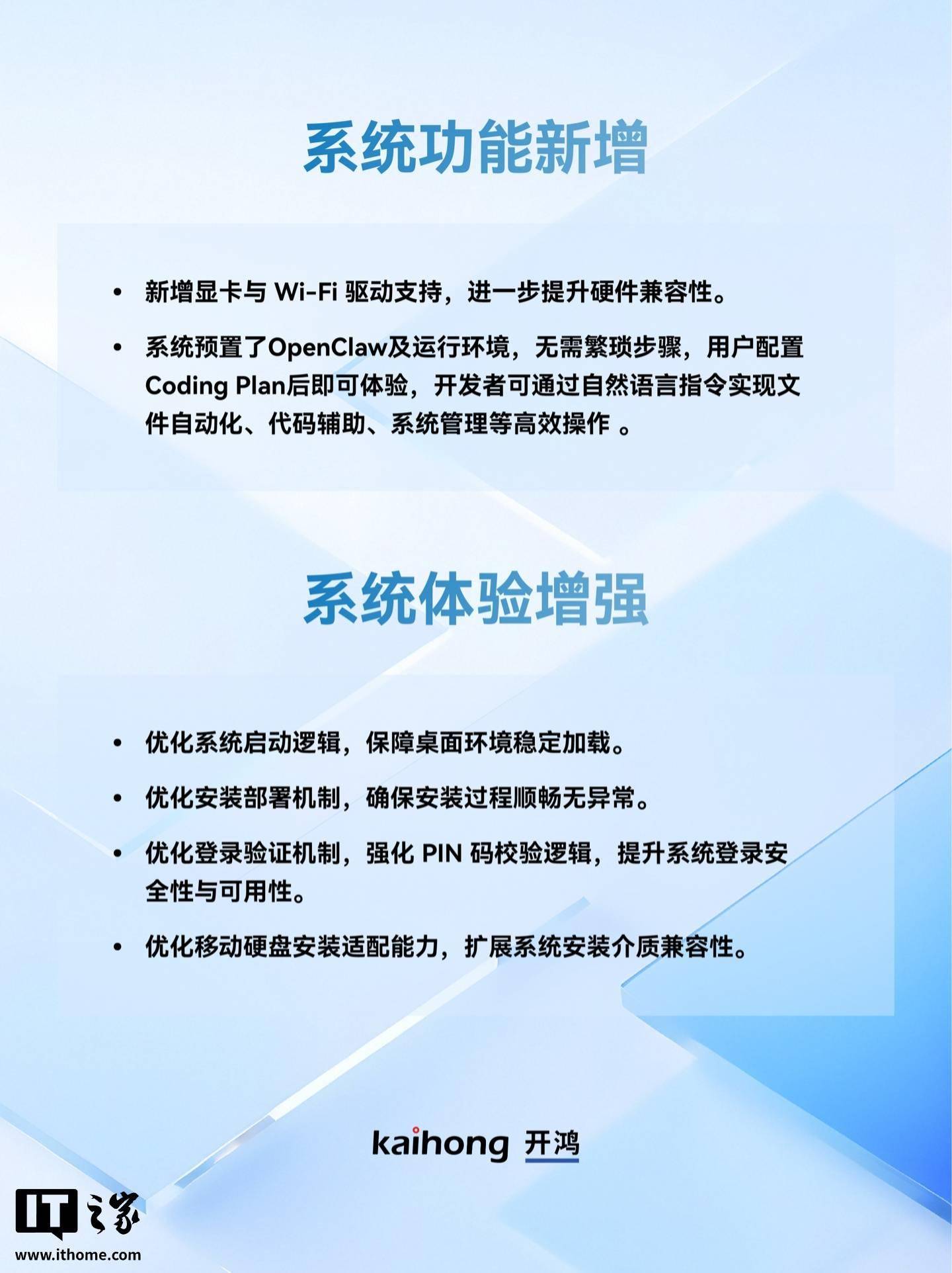
系统功能新增
  • 新增显卡与 Wi-Fi 驱动支持,进一步提升硬件兼容性。
  • 系统预置了 OpenClaw 及运行环境,无需繁琐步骤,用户配置 Coding Plan 后即可体验,开发者可通过自然语言指令实现文件自动化、代码辅助、系统管理等高效操作。
系统体验增强
  • 优化系统启动逻辑,保障桌面环境稳定加载。
  • 优化安装部署机制,确保安装过程顺畅无异常。
  • 优化登录验证机制,强化 PIN 码校验逻辑,提升系统登录安全性与可用性。
  • 优化移动硬盘安装适配能力,扩展系统安装介质兼容性。
安装硬件要求
  • CPU:Intel 64 位处理器(双核或多核)、主频 1GHz 以上。
  • RAM:4GB 以上内存。
  • 存储:30GB 或更大的存储设备,支持 SATA、nvme。
  • 系统固件:支持从外部 USB 引导的 UEFI 系统固件。
  • 显卡:Intel HD Graphics 系列五代及以上集显、部分 Intel UHD Graphics 系列的集显、部分 Intel Iris 架构的集显,部分 Intel Xe 架构的独显,NVIDIA GeForce 8 及以上独显。
  • USB:USB 3.0 / 2.0。


您需要登录后才可以回帖 登录 | 立即注册 微信登录

本版积分规则

APP|手机版|小黑屋|关于我们|联系我们|法律条款|技术知识分享平台

闽公网安备35020502000485号

闽ICP备2021002735号-2

GMT+8, 2026-4-1 12:45 , Processed in 0.249601 second(s), 6 queries , Gzip On, Redis On.

Powered by Discuz!

© MyDigit.Net Since 2006

快速回复 返回顶部 返回列表