数码之家

 找回密码
 立即注册

QQ登录

只需一步,快速开始

微信登录

微信扫一扫,快速登录

搜索
查看: 1902|回复: 10

画个树莓派的UPS电源[超廉价方案]

[复制链接]
发表于 2022-1-28 09:45:20 | 显示全部楼层 |阅读模式
本帖最后由 muyan 于 2022-1-28 10:26 编辑

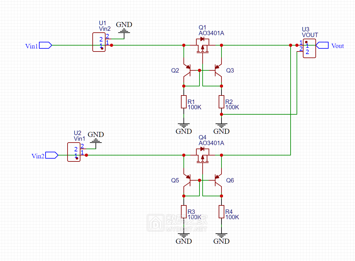
移动电源基本上插拔电都会有掉电现象
只有单独的升压电路才不会断电
但是升压电路效率一般
于是,输入5v供电,掉电时由电池升压供电




本帖子中包含更多资源

您需要 登录 才可以下载或查看,没有账号?立即注册 微信登录

x

打赏

参与人数 1家元 +60 收起 理由
家睦 + 60

查看全部打赏

发表于 2022-1-28 09:53:30 | 显示全部楼层
游客请登录后查看回复内容
回复 支持 反对

使用道具 举报

 楼主| 发表于 2022-1-28 09:58:21 | 显示全部楼层
游客请登录后查看回复内容
回复 支持 反对

使用道具 举报

发表于 2022-1-28 10:08:01 | 显示全部楼层
游客请登录后查看回复内容
回复 支持 反对

使用道具 举报

 楼主| 发表于 2022-1-28 10:12:53 | 显示全部楼层
游客请登录后查看回复内容

本帖子中包含更多资源

您需要 登录 才可以下载或查看,没有账号?立即注册 微信登录

x
回复 支持 反对

使用道具 举报

发表于 2022-1-28 13:32:52 | 显示全部楼层
游客请登录后查看回复内容
回复 支持 反对

使用道具 举报

 楼主| 发表于 2022-1-28 17:24:32 | 显示全部楼层
游客请登录后查看回复内容
回复 支持 反对

使用道具 举报

发表于 2022-1-29 16:25:41 | 显示全部楼层
游客请登录后查看回复内容
回复 支持 反对

使用道具 举报

 楼主| 发表于 2022-1-29 16:28:55 | 显示全部楼层
游客请登录后查看回复内容
回复 支持 反对

使用道具 举报

发表于 2022-1-29 16:32:40 | 显示全部楼层
游客请登录后查看回复内容
回复 支持 反对

使用道具 举报

 楼主| 发表于 2022-1-29 18:00:10 | 显示全部楼层
游客请登录后查看回复内容
回复 支持 反对

使用道具 举报

您需要登录后才可以回帖 登录 | 立即注册 微信登录

本版积分规则

APP|手机版|小黑屋|关于我们|联系我们|法律条款|技术知识分享平台

闽公网安备35020502000485号

闽ICP备2021002735号-2

GMT+8, 2025-12-22 15:17 , Processed in 0.218401 second(s), 12 queries , Gzip On, Redis On.

Powered by Discuz!

© 2006-2025 MyDigit.Net

快速回复 返回顶部 返回列表