数码之家

 找回密码
 立即注册

QQ登录

只需一步,快速开始

微信登录

微信扫一扫,快速登录

搜索
查看: 3878|回复: 17

这个单节干电池的LED最小手电里面是什么芯片的?

[复制链接]
发表于 2022-3-3 16:53:47 来自手机浏览器 | 显示全部楼层 |阅读模式
很多年前,10元买的,一直很好用。

肯定有升压驱动芯片。



本帖子中包含更多资源

您需要 登录 才可以下载或查看,没有账号?立即注册 微信登录

x
发表于 2022-3-3 16:58:52 | 显示全部楼层


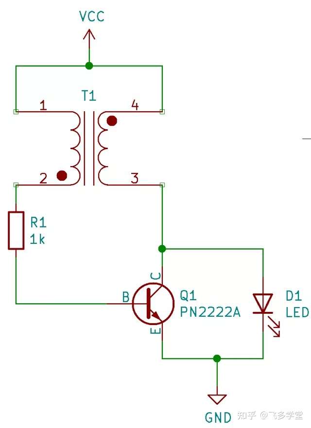
不用芯片,就一个三极管和电感

打赏

参与人数 1家元 +6 收起 理由
家睦 + 6

查看全部打赏

回复 支持 1 反对 0

使用道具 举报

发表于 2022-3-3 17:07:05 | 显示全部楼层
黑夜圈圈 发表于 2022-3-3 16:58
不用芯片,就一个三极管和电感

焦耳小偷电路
回复 支持 反对

使用道具 举报

发表于 2022-3-3 18:01:36 | 显示全部楼层


一般都是一个三脚升压芯片, 2601, 或者1802



本帖子中包含更多资源

您需要 登录 才可以下载或查看,没有账号?立即注册 微信登录

x
回复 支持 1 反对 0

使用道具 举报

发表于 2022-3-3 18:48:54 | 显示全部楼层
供应那买过几个,每个5元钱凑合用。一次性紧配合压入固定。几年前有些1AA精品调光升压电路配件,有些好的驱动,镍氢输入电流达到3安。
回复 支持 反对

使用道具 举报

发表于 2022-3-3 19:09:29 | 显示全部楼层
whseen 发表于 2022-3-3 18:48
供应那买过几个,每个5元钱凑合用。一次性紧配合压入固定。几年前有些1AA精品调光升压电路配件,有些好的驱 ...

低压大电流效率怎么样?
回复 支持 反对

使用道具 举报

 楼主| 发表于 2022-3-3 19:18:51 来自手机浏览器 | 显示全部楼层
这电路是压死在里面的
回复 支持 反对

使用道具 举报

发表于 2022-3-3 23:46:39 | 显示全部楼层
本帖最后由 whseen 于 2022-3-3 23:48 编辑
tomyluo 发表于 2022-3-3 19:09
低压大电流效率怎么样?

找到以前我本地图片,2012年秋天手电大家谈升压板。官方芯片参数设计电路,峰值效率可以百分之80。实际上1AA手电升压板体积限制,升压效率很难最高。

东城镍氢输入电流可达5安最强,空载会烧电路,大概是焦耳升压。每片好像25元以上。



小小调光升压空载5伏,最大输入大概1到3安,需要回路内阻很小,好的手电外壳导电。拧小电阻螺丝,可调空载电压,改成LED串限流电阻兼容14500锂电。每片好像25元以上。


猎人升压我有一片,最大输入大概1安,空载5伏时电感吱吱响。每片大概15元。





展琪升降压最贵,好像每片30元以上,前级升压最大输入1安,升压空载3点3伏,后级调光单片机,连接稳流功率管芯片。







本帖子中包含更多资源

您需要 登录 才可以下载或查看,没有账号?立即注册 微信登录

x
回复 支持 1 反对 0

使用道具 举报

 楼主| 发表于 2022-5-3 22:23:47 | 显示全部楼层
whseen 发表于 2022-3-3 18:48
供应那买过几个,每个5元钱凑合用。一次性紧配合压入固定。几年前有些1AA精品调光升压电路配件,有些好的驱 ...

实际上标1W的灯珠,顶多0.3,,0.2W。

LED电流也就100maA以内
回复 支持 反对

使用道具 举报

发表于 2022-5-8 16:34:04 来自手机浏览器 | 显示全部楼层
我以前买过没有电路
回复 支持 反对

使用道具 举报

发表于 2022-5-9 19:36:34 | 显示全部楼层
看起来有好多解决方案,我之前买过一个类似的,里面是有芯片的
回复 支持 反对

使用道具 举报

发表于 2022-9-8 20:32:05 来自手机浏览器 | 显示全部楼层
确实有升压芯片。而且是单节干电池专用的LED驱动芯片,比如XY8115
回复 支持 反对

使用道具 举报

发表于 2022-9-8 20:34:55 来自手机浏览器 | 显示全部楼层
确实有升压芯片。而且是单节干电池专用的LED驱动芯片,比如XY8115
回复 支持 反对

使用道具 举报

发表于 2022-9-8 20:35:45 来自手机浏览器 | 显示全部楼层
确实有升压芯片。而且是单节干电池专用的LED驱动芯片,比如XY8115
回复 支持 反对

使用道具 举报

发表于 2022-9-8 20:36:54 来自手机浏览器 | 显示全部楼层
确实有升压芯片。而且是单节干电池专用的LED驱动芯片,比如XY8115
回复 支持 反对

使用道具 举报

发表于 2022-9-8 20:37:54 来自手机浏览器 | 显示全部楼层
确实有升压芯片。而且是单节干电池专用的LED驱动芯片,比如XY8115
回复 支持 反对

使用道具 举报

发表于 2022-9-15 10:53:30 | 显示全部楼层
现在手电市场锂电是主流,AA特别单AA不受待见,专门开发的升压驱动芯片并不多,来来去去就那么几个还互相抄袭,对应的驱动也就不多了。
回复 支持 反对

使用道具 举报

发表于 2022-10-24 16:59:32 | 显示全部楼层
好多解决方案,很详细,折腾更健康,谢谢分享!
回复 支持 1 反对 0

使用道具 举报

您需要登录后才可以回帖 登录 | 立即注册 微信登录

本版积分规则

APP|手机版|小黑屋|关于我们|联系我们|法律条款|技术知识分享平台

闽公网安备35020502000485号

闽ICP备2021002735号-2

GMT+8, 2025-11-3 09:56 , Processed in 0.187201 second(s), 14 queries , Gzip On, Redis On.

Powered by Discuz!

© 2006-2025 MyDigit.Net

快速回复 返回顶部 返回列表