数码之家

 找回密码
 立即注册

QQ登录

只需一步,快速开始

微信登录

微信扫一扫,快速登录

搜索
查看: 2293|回复: 66

[家电] 历经曲折,DeepSeek辅助,完美修复美的电磁炉

[复制链接]
发表于 2025-8-28 16:07:46 | 显示全部楼层 |阅读模式
电磁炉型号: 美的C19-SH1982

要点:

1、损坏的元器件比较多;
2、不能全信DeepSeek,误导我走了不少弯路;
3、该电磁炉的辅助低压电源18V不能空载,空载电压达30V;
4、为确保18V电源任何情况下都不空载,我永久性地给18V电源加了个小电流的假负载,修复后证明该假负载不影响电磁炉的正常使用;
5、IGBT栅极保护二极管究竟是TVS瞬态抑制二极管,还是普通的稳压二极管,有待商榷,我使用的是TVS;
6、技巧:插电不开机情况下检修,线盘加延长线,既方便主板检测维修,又满足检测条件;
7、电路图绘制错误,也使我走了弯路。

美的C19-SH1982电磁炉,同一型号,其使用不同单片机的,至少有三种。
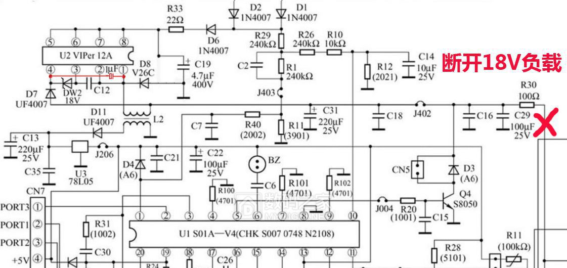
先放一张我修正过的该机的电路图(原图有错误,具体后述)











此前从未维修过电磁炉。

美的C19-SH1982电磁炉,插电无反应,按键无反应。
打开机壳,发现保险管已爆。
用一极细铜丝短路保险管处,然后串联灯泡插电,灯泡很亮,说明内部有短路。
测量IGBT和整流桥,发现均已短路损坏。
所幸找到了该电磁炉的电路图,维修起来就容易多了。
更换了保险管、整流桥、IGBT后,为了安全起见,通电之前,把防浪涌保护电容、主电路滤波电容、谐振电容这三个大电容都拆下用数字电桥测量,基本正常。又仔细检查其它可能损坏的元件,电解电容没有发现鼓包、漏液现象,最后发现IGBT栅极的保护二极管和推挽输出后的限流电阻R7(10Ω)也损坏了。





该电磁炉的信号产生、控制、检测等等几乎所有功能均由单片机CHK-S007担负。
该机的低压部分是由专门的辅助电源供电的。
18V电源由开关集成块VIPER12A和高频变压器及其它辅助元件组成的反激式开关电源提供;5V电源由高频变压器的副绕组经二极管整流、电容滤波提供给三端稳压块78L05后输出。
18V和5V电源如下图





测量U1(CHK-S007)、开关集成电路U2(VIPer12A)、5V稳压块U3(78L05)都没有短路情况。
考虑到插电测量必须接线盘,而线盘和主板的连接距离只有几厘米,而且线盘的线很粗,难以弯折。因为只插电测量不开机,所以用70厘米的导线将线盘和主板连接起来,这样测量、翻转主板方便,线盘不影响。





电磁炉串联灯泡后插电,蜂鸣器响一声,风扇转几秒后停止,灯泡未亮。说明更换了IGBT和整流桥后,已经没有了短路现象。
测量5V电压测试点(主板上有标注),5V正常;测量18V测试点(主板有标注),电压9V多,再测量18V输出限流电阻R30(100Ω)前端,电压18V正常。说明18V电源的负载有严重短路。
断电测量,发现IGBT预推动管HY3D、两个推挽管HY3D和HY4D均已击穿(三管均为贴片三极管)。
拆下三个管子后再测量附属的贴片电阻,所幸所有贴片电阻均正常,不幸中的万幸。









虽然已经拆除了三个贴片三极管,但担心还有其它短路现象,另外看电路图,18V电源通过电阻也同时接到U1(CHK-S007)的3脚,30V的电压可能危害U1,所以索性断开了18V限流电阻R30的输出端。这样18V电源没有负载,就可以放心检查了。





再插电测量,5V电压正常;18V输出端,电压居然在30V左右!!

要知道,低压端的电解电容,绝大部分耐压值都是25V !!!

赶快断电,分析原因。
麻烦来了,曲折来了。

18V电源部分一共就十几个元件,逐个测量,卸下来测量,都没有问题。
U2(VIPER12A)5678脚输入直流300伏左右正常。
然后,两天时间,一直在和DeepSeek交流探讨出现30V的各种可能性。DeepSeek先后说过18V电源部分的快恢复二极管UF4007、18V稳压管、电容、VIPER12A、高频变压器等等的各种性能不良、高频特性不好、匝间短路。我把这些元件都换了。高频变压器我拆下来用数字电桥测量电感量、Q值,反馈给DeepSeek,DeepSeek说这个高频变压器性能极其优良!然后又说虚焊、板子铜箔裂缝等等。
实在找不到原因,我问DeepSeek,电压高是否与电源空载有关,结果DeepSeek说,开关电源就不存在空载不空载的问题。

我已经准备放弃了。放弃之前,我决定给18V电源接一个假负载试试。于是找了个1KΩ的大功率电阻,接在18V输出端和地之间。
插电,测量,18V,正常。

罪魁祸首是18V电源不能空载!!

还有一点,维修测量过程中,我为了方便,拔掉了散热风扇的插头。如果没有拔掉散热风扇,起码在插电后的十几秒内,由于风扇工作,18V电源因为有负载工作而会电压正常。



此后我质疑DeepSeek,结果它说它是按照一般常识来判断的,没想到你这个电源不一样。

随后,找了个2.2KΩ/0.5W的大红袍(因为没有功率合适的1K电阻),直接永久焊接在主板背面作为假负载。插电测量,18V正常(这时电磁炉的18V负载还未连接)。





前边说道IGBT栅极的保护二极管也开路了。
至于这个保护二极管,究竟是普通的18V稳压二极管,还是18V的单向TVS瞬态抑制二极管,我在本坛也咨询过,所有人都说是18V稳压二极管。我在网上也查了,几乎所有维修人员都说是稳压二极管,但所有设计的资料都显示要使用单向TVS瞬态抑制二极管。
我还咨询了DeepSeek,它说必须使用单向TVS瞬态抑制二极管,TVS管响应速度和稳压二极管的响应速度就不是一个数量级,用稳压二极管可以暂时应急,但IGBT的寿命会大打折扣。
我说,图纸上画的是18V稳压二极管的符号,DeepSeek回答:国内绘图用的软件就没有TVS瞬态抑制二极管的符号,所以用稳压二极管的符号代替。
考虑再三,我还是决定用单向TVS瞬态抑制二极管。
我用了TVS瞬态抑制二极管(单向 SMBJ18A LT),18V,600W。尺寸比较大的贴片二极管。
由于是贴片元件,我只能焊接在原二极管的背面(铜箔面)。
现在来看,电磁炉使用正常。至于保护IGBT的效果和IGBT的寿命,只能让时间来考验吧。







接下来的问题就简单了,但事情复杂了。
比一粒大米还小的三个贴片三极管,要让一个古稀老人焊接,谈何容易。
幸亏有变焦体视显微镜,才勉强焊接成功,当然,焊接工艺惨不忍睹。老年人,手抖是没办法的事。

接着是复原18V限流电阻,去掉线盘的延长线,重新焊接线盘到主板。
装配,合盖,去掉保护灯泡,直接插电。

咦?显示故障码“EE”,按键不起作用。

又是一通网上查询,众口一词:"炉面温度传感器短路"。开盖,发现由于这几天反反复复翻转主板、测量、焊接,把温度传感器的一根线弄断了。
断线接好,插入插座。
装配,合盖,插电。
正常显示。
放一盆水,开机,加热,换档,定时,所有功能完全正常。
只是个别键反应不够灵敏。
又拆开,卸下控制板,给各个轻触开关滴入酒精(没有无水乙醇,只能用95%,75%的医用酒精不能用),然后一顿狂按,再滴酒精,再狂按。反复几次。





装配,合盖,上螺丝。
放水,开机,加热。
大功告成。
该机标称最大功率1900W。
实际测试,在电压220V时,实际最大功率约为1650W。
另外,经测试,该机的120W、500W、800W三个档位都是通过调节1000W的通断时间来控制功率的,即加热时功率都是1000W,只是自动通断的时间不同。




电路图发现两处错误,见下图(可能还有错误,只是我没发现)。





元件购买清单 包含运费共花费21.96元,绝大部分没用,能修理很多了。

IGBT和整流桥我特意买的拆机件,因为有人说新品假货比较多。

IGBT功率管       FGA25N120ANTD                            2只  3.96元
整流桥             T20XB60 20A 600V                           2只  3.30元
保险管                                                                   4只  2.88元
快恢复二极管     UF4007                                        50支  1.90元
贴片TVS二极管单向SMBJ18A LT 双向SMBJ18CA BT   10只  1.60元
开关集成块       VIPer12A                                         2只  1.32元
稳压二极管       1W/18V 15V 7.5V 3V                       10支  1.32元
贴片三极管       HY3D HY4D                                   60支  2.10元
金属膜电阻       1W/10Ω    五色环1%                      20支  1.58元
各种电解电容                                                        13只  2.00元












本帖子中包含更多资源

您需要 登录 才可以下载或查看,没有账号?立即注册 微信登录

x

打赏

参与人数 11家元 +379 收起 理由
200birds + 30
zto中通快递 + 27
hongo + 12 原創內容
家睦 + 150
mychee + 20 謝謝分享

查看全部打赏

本帖被以下淘专辑推荐:

发表于 2025-8-28 16:29:33 | 显示全部楼层
本帖最后由 silverliu 于 2025-8-28 16:35 编辑

不能全信DeepSeek,误导我走了不少弯路;

鬼扯的答案 你也信???


Star Gate 星际之门,

星球大战计划,成功忽悠到前苏联Jie体…

Star Gate 星门, 又想忽悠中国人上套 !

AI 人工智能那么牛逼,
仨件事解决一下,

一,替代人上班劳动打工赚钱!

二,替代人吃牢饭挨枪子, 俄乌战争,需要大量AI 而不是人去死……

三,替代人恋爱结婚生娃。

仨问题 AI 人工智能要是能解决其中任何一项, 那么AI 人工智能就是对的 好的,

就目前来看 AI 人工智能和诈骗没区别,前面的量子通信,人造肉,元宇宙,智慧城市,  5G  ,各种风各种热点完全一致.....

否则,这和星球大战计划 和 1980年代电脑算命  有啥区别?  


~~~~~~~~~~~~~~~~~~~~~~~~~~~~~~~~~~~~~~~~~~~~~


回复 支持 1 反对 1

使用道具 举报

发表于 2025-8-28 16:38:40 | 显示全部楼层
技术流修复啊!中国真不缺牛人,这修改结果其实应该被厂商吸纳才对,得给报酬!
回复 支持 反对

使用道具 举报

发表于 2025-8-28 16:41:49 | 显示全部楼层
按理说现在的开关电源控制芯片,不至于18V空载30多V,一定是哪里有问题你没查到
回复 支持 1 反对 0

使用道具 举报

发表于 2025-8-28 16:44:07 | 显示全部楼层
损坏零件较多,楼主修的很波折
     
楼主你质问AI也没用,一向胡说的
回复 支持 反对

使用道具 举报

发表于 2025-8-28 16:55:06 | 显示全部楼层
开关电源大抵都有负载电阻
回复 支持 反对

使用道具 举报

 楼主| 发表于 2025-8-28 16:55:42 | 显示全部楼层
猪小呆 发表于 2025-8-28 16:41
按理说现在的开关电源控制芯片,不至于18V空载30多V,一定是哪里有问题你没查到 ...

你和DeepSeek说的差不多。
18V电源一共就14个元件,除了2个贴片电容没换,其余全换了,还是换的新的。没换的贴片电容也用电桥测量了。
回复 支持 反对

使用道具 举报

发表于 2025-8-28 16:57:57 | 显示全部楼层
你这搞个假负载,也是一种思路,不过好的应该不需要,肯定有坏的地方
回复 支持 反对

使用道具 举报

发表于 2025-8-28 17:01:57 | 显示全部楼层
开关电源没有负载失控很常见
回复 支持 1 反对 0

使用道具 举报

发表于 2025-8-28 17:28:43 | 显示全部楼层
修好了值得祝贺
回复 支持 反对

使用道具 举报

发表于 2025-8-28 17:46:12 | 显示全部楼层
xajunxm 发表于 2025-8-28 16:55
你和DeepSeek说的差不多。
18V电源一共就14个元件,除了2个贴片电容没换,其余全换了,还是换的新 ...

18V稳压二极管DW2换过试了没?我专门发了个帖子,可以进这个帖子里探讨:
https://www.mydigit.cn/thread-548754-1-1.html
回复 支持 反对

使用道具 举报

发表于 2025-8-28 17:55:15 | 显示全部楼层
感觉美的是真的耐用,我的一个修修整整,感觉快十年了
回复 支持 反对

使用道具 举报

 楼主| 发表于 2025-8-28 18:02:38 | 显示全部楼层
猪小呆 发表于 2025-8-28 17:46
18V稳压二极管DW2换过试了没?我专门发了个帖子,可以进这个帖子里探讨:
https://www.mydigit.cn/thread ...

换过不至一个。DeepSseek建议换15V或13.5V的试试。我换了15V的后,还是近三十伏。然后接了负载电阻,输出变成15V,我又换成18V的,输出成了18V。
回复 支持 反对

使用道具 举报

发表于 2025-8-28 18:04:29 | 显示全部楼层
silverliu 发表于 2025-8-28 16:29
不能全信DeepSeek,误导我走了不少弯路;

鬼扯的答案 你也信???

老铁,不要小看AI人工智能,日后随着模型的无限增加和无穷尽例举等,会颠覆你我的想象,这个在我们的下一代及以后会逐步显示出来。未来毁灭人类自我的很可能就是这仨:一、可预见却无力中断的引导性突发极端气象灾害;二、军工科技不可控或是人为性;三、AI与人工智能的持续发展及(人类生存、科学、医学)渗透,目前AI与人工智能并未完全界议清晰而是越来越模糊,这才是最可怕的
回复 支持 反对

使用道具 举报

发表于 2025-8-28 18:17:25 | 显示全部楼层
谢谢分享支持一下
回复 支持 反对

使用道具 举报

发表于 2025-8-28 18:21:05 | 显示全部楼层
麻烦帖子标题注明一下产品型号, 方便后期检索~~~

谢谢!
回复 支持 反对

使用道具 举报

发表于 2025-8-28 18:58:32 | 显示全部楼层
能够完美修复真不容易,现在网上有卖替换组件,直接网购替换。
回复 支持 反对

使用道具 举报

发表于 2025-8-28 18:58:35 | 显示全部楼层
修复一个电磁炉,等于上了一期维修训练课
回复 支持 反对

使用道具 举报

您需要登录后才可以回帖 登录 | 立即注册 微信登录

本版积分规则

APP|手机版|小黑屋|关于我们|联系我们|法律条款|技术知识分享平台

闽公网安备35020502000485号

闽ICP备2021002735号-2

GMT+8, 2025-10-16 04:19 , Processed in 0.140400 second(s), 10 queries , Gzip On, Redis On.

Powered by Discuz!

© 2006-2025 MyDigit.Net

快速回复 返回顶部 返回列表