数码之家

 找回密码
 立即注册

QQ登录

只需一步,快速开始

微信登录

微信扫一扫,快速登录

搜索
查看: 595|回复: 17

开关电源空载电压升高的原因到底是什么?

[复制链接]
发表于 2025-8-28 17:42:54 | 显示全部楼层 |阅读模式
https://www.mydigit.cn/thread-548743-1-1.html
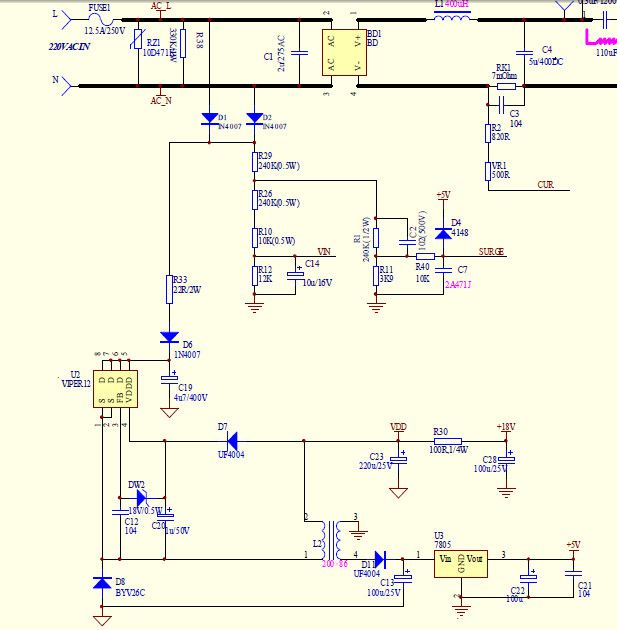
这个帖子里坛友的电磁炉辅助电源,正常电压应该是18V,但是空载电压达到30多伏,我认为这不正常,但是坛友换遍了零件也没能解决问题,难道说空载电压升高是正常的?现在的开关电源芯片的电压反馈是很迅速的,不至于空载还能电压升高很多吧?

附上电路图,电源芯片是VIPER12A,18V是非隔离的,5V是隔离的,当输出电压大于18V时,18V稳压二极管DW2应该会导通触发FB反馈引脚关断PWM从而实现稳压,理论上不应该存在空载电压达到30多伏的问题,那么问题到底出在哪里呢?欢迎坛友们一起探讨




本帖子中包含更多资源

您需要 登录 才可以下载或查看,没有账号?立即注册 微信登录

x
发表于 2025-8-28 17:52:32 | 显示全部楼层
具体要看偏高多少,正常好像是5%
回复 支持 反对

使用道具 举报

发表于 2025-8-28 18:33:16 | 显示全部楼层
本帖最后由 xajunxm 于 2025-8-28 18:59 编辑

先要弄清楚为什么接了假负载后就正常了。尽管只有8mA左右的负载电流。之前不能关断PWM,难道说负载有了8mA的电流,PWM就可以关断了?
楼主该不会是厂家的设计人员吧?否则哪里来的设计图纸。特别是那个贴片电容C12,容量104。我还是在焊接其它元件时,不小心把这个电容焊掉了。顺便用电桥测了下容量,确实是104。
回复 支持 反对

使用道具 举报

 楼主| 发表于 2025-8-28 18:50:42 | 显示全部楼层
xajunxm 发表于 2025-8-28 18:33
先要弄清楚为什么接了假负载后就正常了。尽管只有8mA左右的负载电流。之前不能关断PWM,难道说负载有了8mA ...

找到一篇官方的文章:
https://www.st.com/resource/en/application_note/an1894-vipower-viper12a-non-insulated-buck-and-buckboost-converter-reference-board--stmicroelectronics.pdf

其中有一句话有点意思,说明了这个芯片本身在轻载的时候电压可能是会升高的,具体为什么升高可能只有厂家自己清楚:

本帖子中包含更多资源

您需要 登录 才可以下载或查看,没有账号?立即注册 微信登录

x
回复 支持 反对

使用道具 举报

 楼主| 发表于 2025-8-28 18:52:23 | 显示全部楼层
xajunxm 发表于 2025-8-28 18:33
先要弄清楚为什么接了假负载后就正常了。尽管只有8mA左右的负载电流。之前不能关断PWM,难道说负载有了8mA ...

这个芯片在轻载的时候会进入一种“节能”模式,芯片是断断续续在工作,我怀疑这个时候反馈FB脚是不起作用的
回复 支持 反对

使用道具 举报

发表于 2025-8-28 19:20:07 | 显示全部楼层
个人认为,是漏感。不同的线圈经过磁芯耦合都多少有一点漏感。
这个导致反馈线圈限制的释放能量的电压不是平整的n方波,是前端带一个极窄小尖峰的h方波。在没有负载的次级就会一直接近这个尖峰电压。
示波器有时能观察到。
回复 支持 反对

使用道具 举报

发表于 2025-8-28 19:42:51 | 显示全部楼层
输出滤波电容可能性很大,要不就增加输出滤波电容.如果PWM无法解决空载电压失控那就看PSM模式.
回复 支持 1 反对 0

使用道具 举报

发表于 2025-8-28 20:06:44 | 显示全部楼层
看不懂第一个图
回复 支持 反对

使用道具 举报

发表于 2025-8-28 21:11:46 来自手机浏览器 | 显示全部楼层
电感储能=电压x电流?
回复 支持 反对

使用道具 举报

发表于 2025-8-28 21:14:33 | 显示全部楼层
这相当于串联型开关电源,不能完全空载,开关管导通一点点,电容就被充得满满的,还没地方消耗,电压就高了,根本稳不下来。
一般的开关电源都会有负载,那怕是反馈取样电阻,都会消耗些能量,还有的真接有负载电阻,应该是减少空载纹波的作 用。
回复 支持 1 反对 0

使用道具 举报

发表于 2025-8-28 22:46:25 | 显示全部楼层
IC的占空比调整率已经达到最低
回复 支持 反对

使用道具 举报

发表于 2025-8-28 23:18:59 | 显示全部楼层
增加钽电容应该能解决,这电容等效内阻小,高频性能更加适合开关电源
回复 支持 反对

使用道具 举报

发表于 2025-8-28 23:26:00 | 显示全部楼层
邓穿石 发表于 2025-8-28 19:20
个人认为,是漏感。不同的线圈经过磁芯耦合都多少有一点漏感。
这个导致反馈线圈限制的释放能量的电压不是 ...

这就是控制理论里的“超调”,另外可能是内置mos的关断时间最小值都没办法调控的极小输出电流
回复 支持 反对

使用道具 举报

发表于 2025-8-29 09:22:29 | 显示全部楼层
路过~进来看看
回复 支持 反对

使用道具 举报

发表于 2025-8-29 12:24:31 | 显示全部楼层
原因到底是什么?
回复 支持 反对

使用道具 举报

发表于 2025-8-29 16:21:42 来自手机浏览器 | 显示全部楼层
VIPER12A芯片在电磁炉上应用还是很广泛的,各种小家电也在用,我遇到的使用这款电源IC的18伏都很稳定,要重点检查电源IC供电电容,镇流二极管,稳压管
回复 支持 反对

使用道具 举报

发表于 2025-8-29 16:36:50 来自手机浏览器 | 显示全部楼层
空载电压稳定的,输出端都有个负载电阻吧
回复 支持 反对

使用道具 举报

发表于 2025-8-29 22:58:39 | 显示全部楼层
开关电源要接一个负载电阻才能稳压,本质就是RC滤波,只有C没有R是电压的峰值
回复 支持 反对

使用道具 举报

您需要登录后才可以回帖 登录 | 立即注册 微信登录

本版积分规则

APP|手机版|小黑屋|关于我们|联系我们|法律条款|技术知识分享平台

闽公网安备35020502000485号

闽ICP备2021002735号-2

GMT+8, 2025-10-16 04:18 , Processed in 0.156000 second(s), 11 queries , Gzip On, Redis On.

Powered by Discuz!

© 2006-2025 MyDigit.Net

快速回复 返回顶部 返回列表