数码之家

 找回密码
 立即注册

QQ登录

只需一步,快速开始

微信登录

微信扫一扫,快速登录

搜索
查看: 4197|回复: 215

[手机] iPhone 13用着用着突然死机不开机-一颗电感脱落引起(摔后通病之一)的维修

    [复制链接]
发表于 2025-5-27 01:01:44 | 显示全部楼层 |阅读模式
美女邻居今天送修一台苹果13,说手机昨天晚上突然死机后就开不了(微信昵称非真名,请忽略名字)



拿到手机插充电线无唤醒电流,此桌面充电器要有一定电流强度才能显示


手机背面看看,不算旧


用苹果官方售后的拆屏设备来拆屏幕,以降低屏幕损坏风险,先进行加热边框


温度达到后进行抬起屏幕,有个报错请忽略,模具接触不好引起


掀开屏幕,里面还是有较多指纹,屏幕上的贴纸也不是很好看


拆下屏幕(把前摄组件及电池保护下),发现有颗螺丝柱掉了,豪无疑问,手机是被摔过的(后来问美女,她说之前曾摔过多次的)


主板上电看看开机电流,显示在0-20mA左右波动


拆下主板


这类开机小抖电流,目前苹果13有些通病故障,先排除硬盘周边的供电滤波电容是否有击穿短路,结果无短路


仅发现硬盘的2.65V供电端阻值偏低点才290(图纸显示是418),当作正常,毕竟测试的万用表不同且没短路或很低


第二个通病就是摔后有个别大电感会脱落,那就准备用钳子拔下PMU处的屏蔽罩,先撕下上面的黑色贴纸


清洗干净残留胶,奇怪了,居然屏蔽罩有变形,按理说摔不到这里


千万注意,不可用热风枪去吹这盖子,不然可能就难修好了,背面是CPU且带胶的,为求稳、用斜口钳拔下屏蔽罩,掉了两颗零件,其中一颗电容不用管,电容网络中有很多很多颗


电感掉了一颗,这颗才是关键物料,根据美女讲的情况,我推测应该是摔后还没有完全脱落,只是小松动,还能工作证明电感两端没有开路,用着用着突然死机,应该是电流长期处于高电流,过热时间长了就掉了


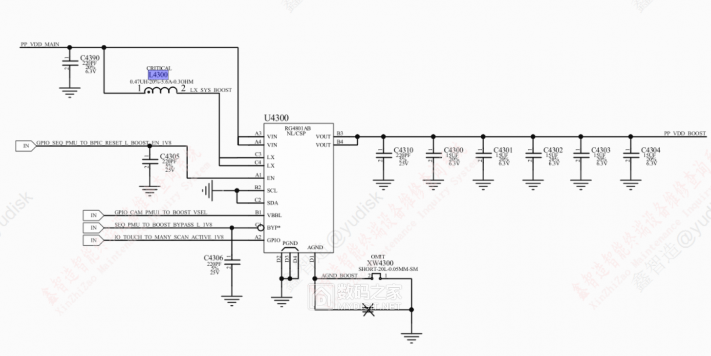
看看点位图,电感位号为L4300



再看看电路图,此电感是颗升压电感


U4300芯片升压输出的PP_VDD_BOOST电压,从点位图可以看出有很多颗IC需要它供电(红色高亮的IC),如果无升压,主板永不可能能工作


先把主板保护下,避免热风枪焊接时高温到附近引起新的故障


去苹果其它机型主板上找颗同感值的电感(0.47uH),不是看零件个头哦,要看参数


拆下同感值的电感,焊上苹果13主板上,体积偏小点,感值相同其它参数基本接近,完全可替代的


因屏蔽罩被扯掉了,不能再用,用高温胶贴好绝缘


主板先装机壳中装上屏幕看看是否能开机,完美,开机了,基本功能测试均正常


拆下主板,进行美容,贴上黑色贴纸


主板装回机壳中,撕掉电池及前摄组件上的保护胶纸


装上屏幕,清洁好手机内部,看起来比刚拆开还要干净点点,指纹很难全擦掉了,只能擦得更少些


尾部的防水胶坏了一点不多,暂无需贴新的防水胶,合屏前有用黑色软胶水填充那位置,避免后续使用进灰,装好机后开机进入系统


再次测试所有功能正常,完美修复苹果13突然死机后不开机故障


最后再插充电线,充电有电流显示了,正常!


END







本帖子中包含更多资源

您需要 登录 才可以下载或查看,没有账号?立即注册 微信登录

x

打赏

参与人数 12家元 +1324 收起 理由
mydigit + 1000 恭喜获得原创文章热度奖励2000家元.
sonichy + 8
浩然如风 + 18 優秀文章
b26359 + 30 優秀文章
isteed + 70 優秀文章

查看全部打赏

发表于 2025-5-27 01:12:07 | 显示全部楼层
这算发财电感吗,哈哈
sean版干活就是细致,看着舒服,机主从来不看短信吧,722未读

打赏

参与人数 1家元 +9 收起 理由
sean + 9 歡迎探討

查看全部打赏

回复 支持 反对

使用道具 举报

 楼主| 发表于 2025-5-27 01:17:55 | 显示全部楼层
8139 发表于 2025-5-27 01:12
这算发财电感吗,哈哈
sean版干活就是细致,看着舒服,机主从来不看短信吧,722未读 ...

是的,发财电感
8139这么晚都不休息啊?
回复 支持 反对

使用道具 举报

 楼主| 发表于 2025-5-27 01:19:01 | 显示全部楼层
8139 发表于 2025-5-27 01:12
这算发财电感吗,哈哈
sean版干活就是细致,看着舒服,机主从来不看短信吧,722未读 ...

我抖音好友里看到一个头像跟你的一样,应该不是你吧
回复 支持 反对

使用道具 举报

 楼主| 发表于 2025-5-27 01:22:44 | 显示全部楼层
8139 发表于 2025-5-27 01:12
这算发财电感吗,哈哈
sean版干活就是细致,看着舒服,机主从来不看短信吧,722未读 ...

这不是你吧?


本帖子中包含更多资源

您需要 登录 才可以下载或查看,没有账号?立即注册 微信登录

x
回复 支持 反对

使用道具 举报

发表于 2025-5-27 01:29:29 | 显示全部楼层
sean 发表于 2025-5-27 01:17
是的,发财电感
8139这么晚都不休息啊?

家里有个老宝宝需要照顾,所以睡得晚

打赏

参与人数 1家元 +18 收起 理由
sean + 18 同病相怜喽!

查看全部打赏

回复 支持 反对

使用道具 举报

发表于 2025-5-27 01:30:20 | 显示全部楼层
sean 发表于 2025-5-27 01:19
我抖音好友里看到一个头像跟你的一样,应该不是你吧

肯定不是我,这个头像也是从网络上下载的,谁喜欢谁都可以用
回复 支持 1 反对 0

使用道具 举报

发表于 2025-5-27 01:32:02 | 显示全部楼层

不是,我的头像是系统默认的那个
回复 支持 反对

使用道具 举报

 楼主| 发表于 2025-5-27 01:35:40 | 显示全部楼层
8139 发表于 2025-5-27 01:29
家里有个老宝宝需要照顾,所以睡得晚

我家也有个不能自理的宝宝要长期照顾,不然可能都不会做维修行业了
加油加油!!

打赏

参与人数 1家元 +10 收起 理由
8139 + 10 我很贊同

查看全部打赏

回复 支持 反对

使用道具 举报

发表于 2025-5-27 01:39:23 | 显示全部楼层
sean 发表于 2025-5-27 01:35
我家也有个不能自理的宝宝要长期照顾,不然可能都不会做维修行业了
加油加油!! ...

照护这个确实非常消耗体力和精力,sean版也辛苦了,握个爪
睡了,sean版也早点休息吧

打赏

参与人数 1家元 +9 收起 理由
sean + 9 晚安!

查看全部打赏

回复 支持 反对

使用道具 举报

 楼主| 发表于 2025-5-27 01:45:11 | 显示全部楼层
更新下我的mini工作台,麻雀虽小五脏俱全!昨天的实拍图




本帖子中包含更多资源

您需要 登录 才可以下载或查看,没有账号?立即注册 微信登录

x

打赏

参与人数 1家元 +18 收起 理由
zsm小明 + 18

查看全部打赏

回复 支持 1 反对 0

使用道具 举报

发表于 2025-5-27 02:03:42 来自手机浏览器 | 显示全部楼层
<手机从来没修过的>

拆开后如此糟糕的内部难不成是官修机。。。耐人寻味

打赏

参与人数 1家元 +9 收起 理由
sean + 9 歡迎探討

查看全部打赏

回复 支持 反对

使用道具 举报

 楼主| 发表于 2025-5-27 02:05:38 | 显示全部楼层
azzajazz 发表于 2025-5-27 02:03
拆开后如此糟糕的内部难不成是官修机。。。耐人寻味

正常现象,如果是官修机或官换机,可能还更糟糕
回复 支持 反对

使用道具 举报

发表于 2025-5-27 07:22:01 | 显示全部楼层
居然有苹果官方的设备,厉害

打赏

参与人数 1家元 +6 收起 理由
sean + 6 熱心會員

查看全部打赏

回复 支持 反对

使用道具 举报

发表于 2025-5-27 08:02:57 | 显示全部楼层
高手,细心的精致工作。

打赏

参与人数 1家元 +6 收起 理由
sean + 6 認真發帖

查看全部打赏

回复 支持 反对

使用道具 举报

发表于 2025-5-27 08:16:37 | 显示全部楼层

谢谢分享 学习一下
回复 支持 反对

使用道具 举报

发表于 2025-5-27 08:20:19 | 显示全部楼层
现在手机电脑维修都是兴趣爱好.
回复 支持 反对

使用道具 举报

发表于 2025-5-27 08:29:32 | 显示全部楼层
很细致的维修

打赏

参与人数 1家元 +6 收起 理由
sean + 6 認真發帖

查看全部打赏

回复 支持 反对

使用道具 举报

发表于 2025-5-27 08:52:46 | 显示全部楼层
屏蔽罩拆了会有影响吗?
回复 支持 反对

使用道具 举报

发表于 2025-5-27 09:02:41 | 显示全部楼层
很考验焊功

打赏

参与人数 1家元 +6 收起 理由
sean + 6 認真發帖

查看全部打赏

回复 支持 反对

使用道具 举报

您需要登录后才可以回帖 登录 | 立即注册 微信登录

本版积分规则

APP|手机版|小黑屋|关于我们|联系我们|法律条款|技术知识分享平台

闽公网安备35020502000485号

闽ICP备2021002735号-2

GMT+8, 2025-10-26 20:44 , Processed in 0.234000 second(s), 14 queries , Gzip On, Redis On.

Powered by Discuz!

© 2006-2025 MyDigit.Net

快速回复 返回顶部 返回列表